皇冠信用网APP下载_603729拟重大资产重组,下周一停牌
皇冠信用网登3代理注册(www.hg0088.us)开会_员平_台出租>皇冠体育/如何开户-占成_代理皇冠信用网登1登2代理登3<皇冠足球平台>龙韵股份(603729)再度出手,意将参股的影视公司全部纳入麾下皇冠信用网APP下载。 1月23日晚间,龙韵股份公告,拟筹划以发行股份的方式购买新疆愚恒影业集团有限公司(简称“愚恒影业”)58%股权。公司股票自2026年1月26日起停牌,预计不超过10个交易日。 公告显示,本次交易完成后,愚恒影业将成为龙韵股份的全资子公司。经初步测算,本次交易预计构成重大资产重组,构成关联交易。本次交易不会导致公司实际控制人的变更,不构成重组上市。 据披露,本次交易的交易对方为上海炳昶企业管理中心(有限合伙)(简称“上海炳昶”)、段泽坤,上海炳昶和段泽坤分别持有愚恒影业57.55%股权和0.45%股权。上市公司控股股东段佩璋直接持有上海炳昶71.661%股权,段泽坤持有上海炳昶0.7312%股权,段佩璋与段泽坤系叔侄关系。上海炳昶、段泽坤与上市公司构成关联关系。 段氏叔侄控制下的愚恒影业成立于2016年8月,注册资本为18888.89万元,主营业务为综艺节目、电视剧制作和发行等。 早在2019年9月,龙韵股份以1.92亿元收购愚恒影业32%股权。收购完成后,公司持有愚恒影业42%股权。 龙韵股份2025年半年报显示,愚恒影业净资产为2.13亿元,当期营业收入为1.7亿元,净利润为499.03万元。 公开资料显示,愚恒影业在电视圈推出了不少代表作,包括《奔腾年代》、《玉昭令》、《招摇》、《钟馗捉妖记》等影视剧,以及《最美旅拍》系列、《听得到的美食》《超级惊喜》《未见钟情》《超凡小达人》等综艺节目。 作为国内首家登陆上交所的民营广告公司,龙韵股份在2015年3月上市后,曾一度风头无两。然而,近年来受广告行业竞争加剧、整体盈利能力下滑等影响,公司业绩持续承压。 财务数据显示,2019年至2023年公司净利润连续5年亏损,合计亏损额超3.8亿元。2024年公司业绩短暂转亏为盈,当期盈利833.4万元。进入2025年,公司再次亏损,2025年前三季度净利润为-6505.67万,同比下降2569.94%。 针对本次交易,龙韵股份表示,截至目前,本次交易仍处于筹划阶段,交易相关方尚未签署正式的交易协议,具体交易方案仍在协商论证中,尚存在不确定性。
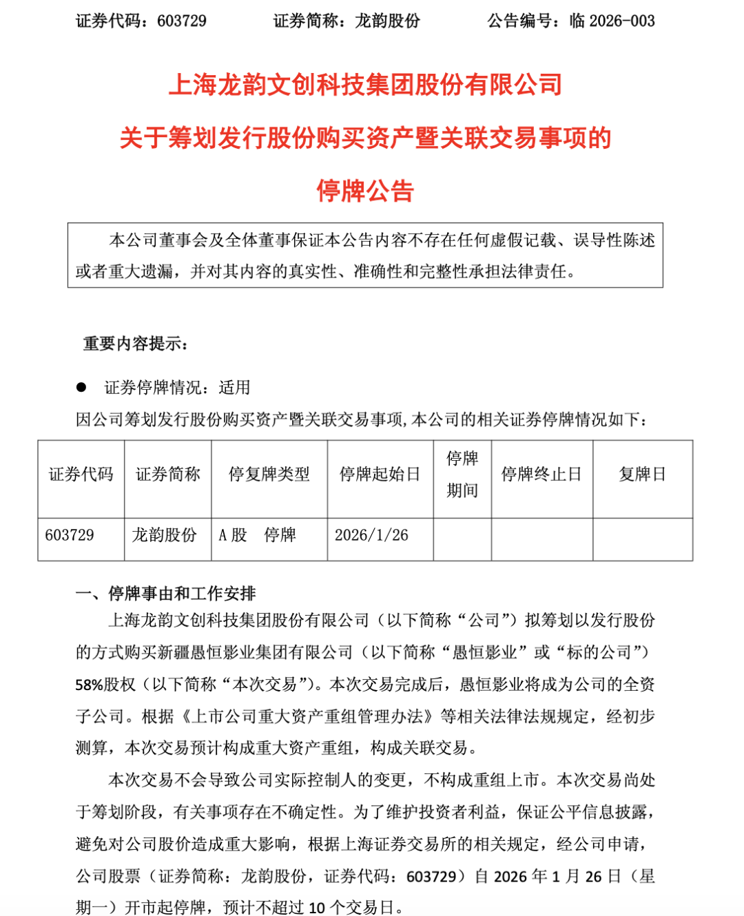
龙韵股份(603729)再度出手,意将参股的影视公司全部纳入麾下皇冠信用网APP下载。
1月23日晚间,龙韵股份公告,拟筹划以发行股份的方式购买新疆愚恒影业集团有限公司(简称“愚恒影业”)58%股权皇冠信用网APP下载。公司股票自2026年1月26日起停牌,预计不超过10个交易日。

公告显示,本次交易完成后,愚恒影业将成为龙韵股份的全资子公司皇冠信用网APP下载。经初步测算,本次交易预计构成重大资产重组,构成关联交易。本次交易不会导致公司实际控制人的变更,不构成重组上市。
据披露,本次交易的交易对方为上海炳昶企业管理中心(有限合伙)(简称“上海炳昶”)、段泽坤,上海炳昶和段泽坤分别持有愚恒影业57.55%股权和0.45%股权皇冠信用网APP下载。上市公司控股股东段佩璋直接持有上海炳昶71.661%股权,段泽坤持有上海炳昶0.7312%股权,段佩璋与段泽坤系叔侄关系。上海炳昶、段泽坤与上市公司构成关联关系。
段氏叔侄控制下的愚恒影业成立于2016年8月,注册资本为18888.89万元,主营业务为综艺节目、电视剧制作和发行等皇冠信用网APP下载。
早在2019年9月,龙韵股份以1.92亿元收购愚恒影业32%股权皇冠信用网APP下载。收购完成后,公司持有愚恒影业42%股权。
龙韵股份2025年半年报显示,愚恒影业净资产为2.13亿元,当期营业收入为1.7亿元,净利润为499.03万元皇冠信用网APP下载。
公开资料显示,愚恒影业在电视圈推出了不少代表作,包括《奔腾年代》、《玉昭令》、《招摇》、《钟馗捉妖记》等影视剧,以及《最美旅拍》系列、《听得到的美食》《超级惊喜》《未见钟情》《超凡小达人》等综艺节目皇冠信用网APP下载。
猜你喜欢
- 10小时前正版皇冠信用网代理_载运25.4万吨中东原油的油轮靠泊广西钦州港
- 10小时前正版皇冠信用网代理_以军称伊朗向以中部发射携带集束炸弹弹头的导弹
- 13小时前皇冠信用网出租代理_越南最强战舰再次访华,这次越方不再遮掩,大方邀请中方登舰,对美国释放明确信号
- 13小时前皇冠信用网出租代理_视频丨日本东电公司公布福岛核电站3号机组反应堆内部画面
- 2天前怎么申请皇冠信用网_斯诺克世界公开赛赵心童出局 八强中吴宜泽成东道主独苗
- 3天前皇冠信用网如何申请_小米“蛟龙底盘”命名引争议,此前已注册“小米龙骨、小米龙鳞”等多个龙字商标
- 3天前皇冠信用最新地址_胖东来馒头爆火,每人限购12个,工作人员:代购比较多,商品热度回落后会解除
- 3天前皇冠代理登1租用_绍伊古承认:乌克兰无人机发展飞速,俄罗斯没啥安全地方了
- 4天前皇冠信用最新地址 _A股午后跳水,原因找到了!后续关注这两大板块 →
- 4天前皇冠登1登2登3代理 _亚洲杯-富德科尔建功张琳艳点射 中国女足1-2澳大利亚无缘决赛
- 4天前皇冠信用盘最新地址 _以军刺杀伊朗安全高官拉里贾尼:正在“核实刺杀结果”
- 5天前皇冠信用盘代理 _一事业单位招人守机房:岗位在海拔3614米的山顶,方圆10公里无人住,每月驻山不低于半个月
- 6天前皇冠信用盘如何申请 _经纪人说不要再给瞿颖介绍工作:她又要开始在现场挑拨离间了
- 6天前皇冠信用盘账号申请 _美媒:伊朗航母被击沉后,东风17升级版亮剑,美军承认无法被拦截
- 7天前皇冠登3代理申请 _孔帕尼:无法理解迪亚斯的红牌,凯恩那是明显的进球!
- 1周前皇冠信用盘需要押金吗 _已确认!明晚开始,持续影响上海一眼看不到头…
- 1周前皇冠信用盘如何注册 _回放显示没越位!李源一直塞,克雷桑单刀被张健智扑出
- 1周前皇冠信用盘在线申请 _委内瑞拉、哥伦比亚联合声明:因“不可抗力”,临时取消
- 1周前哥伦比亚 vs 葡萄牙 _伊朗最高领袖穆杰塔巴·哈梅内伊发表首次声明
- 1周前澳大利亚 vs 欧洲附加赛C组胜者 _上海一女子8万现金被盗,坚称家里只来过男友和朋友,警方翻看监控发现前男友曾在房间待了五天,盗走保险箱并将现金沉河
- 2周前皇冠信用网账号申请 _长沙三名女子因工作原因当众下跪?当地回应:系摆拍,该团队后续还前往其他地点拍摄同类视频,已被行政拘留
- 2周前皇冠信用网会员开户 _王毅通告全球,中美已无法共治,沙利文判断没错!特朗普要听清楚了
- 2周前皇冠信用网代理申请 _全国人大代表雷茂端:建议建立青年发展导向型个税制度,提高35岁以下群体个税起征点
- 2周前皇冠代理登录地址 _多库助攻萨维尼奥,曼城逆转纽卡的战术分析与赛季影响


网友评论